Measuring Sustainability
Too many frameworks. Too many agendas. No real action-oriented measures. )-:
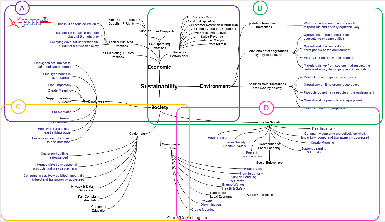
We thought that it would be useful to have one view of the sustainability measures that merged the best concepts from the multiple frameworks we use (e.g. B-Corp, <IR), GRI, SASB, UN-SDG,s, etc.)
You will need to paste these together...

A

B

C

D

OK. Over to you. What did we miss?


